Product Summary
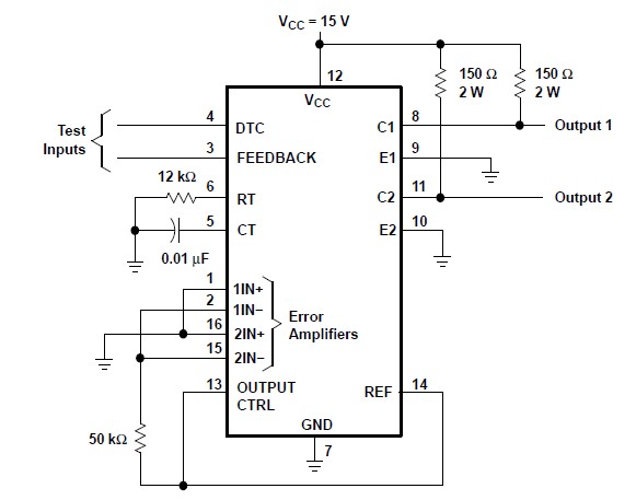
The TL494ID is a pulse-width-modulation control circuit. The TL494ID incorporates all the functions required in the construction of a pulse-width-modulation (PWM) control circuit on a single chip. Designed primarily for power-supply control, this device offers the flexibility to tailor the power-supply control circuitry to a specific application. The TL494ID contains two error amplifiers, an on-chip adjustable oscillator, a dead-time control (DTC) comparator, a pulse-steering control flip-flop, a 5-V, 5%-precision regulator, and output-control circuits.
Parametrics
TL494ID absolute maximum ratings: (1)VCC Supply voltage: 41 V; (2)VI Amplifier input voltage VCC: + 0.3 V; (3)VO Collector output voltage: 41 V; (4)IO Collector output current: 250 mA; (5)θJA Package thermal impedance D package: 73 ℃/W; (6)θJA Package thermal impedance DB package: 82 ℃/W; (7)θJA Package thermal impedance N package: 67 ℃/W; (8)θJA Package thermal impedance NS package: 64 ℃/W; (9)θJA Package thermal impedance PW package: 108 ℃/W; (10)Lead temperature 1,6 mm (1/16 inch)from case for 10 seconds: 260 ℃; (11)Tstg Storage temperature range: –65 to 150 ℃.
Features
TL494ID features: (1)Complete PWM Power-Control Circuitry; (2)Uncommitted Outputs for 200-mA Sink or Source Current; (3)Output Control Selects Single-Ended or Push-Pull Operation; (4)Internal Circuitry Prohibits Double Pulse at Either Output; (5)Variable Dead Time Provides Control Over Total Range; (6)Internal Regulator Provides a Stable 5-V Reference Supply With 5% Tolerance; (7)Circuit Architecture Allows Easy Synchronization.
Diagrams

| Image | Part No | Mfg | Description | ![]() |
Pricing (USD) |
Quantity | ||||||||||||
|---|---|---|---|---|---|---|---|---|---|---|---|---|---|---|---|---|---|---|
![]() |
![]() TL494ID |
![]() Texas Instruments |
![]() Voltage Mode PWM Controllers PWM Controller |
![]() Data Sheet |
![]()
|
|
||||||||||||
![]() |
![]() TL494IDE4 |
![]() Texas Instruments |
![]() Voltage Mode PWM Controllers Control Circuit |
![]() Data Sheet |
![]()
|
|
||||||||||||
![]() |
![]() TL494IDG4 |
![]() Texas Instruments |
![]() Voltage Mode PWM Controllers PWM Control Circuit |
![]() Data Sheet |
![]()
|
|
||||||||||||
![]() |
![]() TL494IDRE4 |
![]() Texas Instruments |
![]() Voltage Mode PWM Controllers Control Circuit |
![]() Data Sheet |
![]()
|
|
||||||||||||
![]() |
![]() TL494IDRG4 |
![]() Texas Instruments |
![]() Voltage Mode PWM Controllers PWM Control Circuit |
![]() Data Sheet |
![]()
|
|
||||||||||||
![]() |
![]() TL494IDR |
![]() Texas Instruments |
![]() Voltage Mode PWM Controllers Control Circuit |
![]() Data Sheet |
![]()
|
|
||||||||||||
(China (Mainland))









