Product Summary
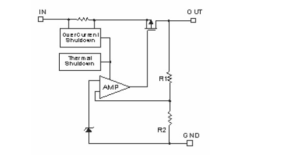
The FSP2160B is a 1.5A CMOS LDO regulator that features a low quiescent current, ultra low input, output and dropout voltages, as well as over temperature shutdown. It is available in SOT223 package. The fixed output voltage of the FSP2160B is set at the factory and trimmed to ±2%. The FSP2160B is stable with a ceramic output capacitor of 1.0uF or higher. This family of regulators can provide either a stand-alone power supply solution or act as a post regulator for switch mode power supplies. They are particularly well suited for applications requiring low input and output voltage.
Parametrics
FSP2160B absolute maximum ratings: (1)Input Supply Voltage: +6 V; (2)Maximum Output Current: PD/(VIN-VO); (3)Output Pin Voltage: -0.3 to VIN+0.3 V; (4)Internal Power Dissipation: 625 mW; (5)Junction to Case Thermal Resistance (θJC): 7 ℃/ W; (6)Junction to Ambient Thermal Resistance (θJA): 160 ℃/ W; (7)Operating temperature: -40 to 85 ℃; (8)Operating Junction Temperature: -40 to 125 ℃; (9)Storage Temperature: -65 to 150 ℃; (10)Maximum Junction Temperature: 150 ℃; (11)Lead Temperature (Soldering, 5 sec): 300 ℃.
Features
FSP2160B features: (1)Low-Dropout Regulator Supports Input Voltages Down to 1.4V; (2)Output Voltage Available in 0.9V, 1.0V, 1.2V, 1.5V, 1.8V, 2.5V,2.8V,2.85V,3.0V, 3.3V; (3)Stable with a Ceramic Output Capacitor of 1.0uF or Higher; (4)Low Dropout Voltage: 150mV at 1.5A; (5)Low Quiescent Current; (6)Over Temperature Shutdown; (7)Short Circuit Protection; (8)Low Temperature Coefficient; (9)Standard SOT223 Package.
Diagrams

![]() |
![]() FSP200-40AT |
![]() Other |
![]() |
![]() Data Sheet |
![]() Negotiable |
|
||||
![]() |
![]() FSP200-50NIV |
![]() Other |
![]() |
![]() Data Sheet |
![]() Negotiable |
|
||||
![]() |
![]() FSP200-50PL |
![]() Other |
![]() |
![]() Data Sheet |
![]() Negotiable |
|
||||
![]() |
![]() FSP200-50PLF |
![]() Other |
![]() |
![]() Data Sheet |
![]() Negotiable |
|
||||
![]() |
![]() FSP200-50SNV |
![]() Other |
![]() |
![]() Data Sheet |
![]() Negotiable |
|
||||
![]() |
![]() FSP200-601U |
![]() Other |
![]() |
![]() Data Sheet |
![]() Negotiable |
|
||||
(China (Mainland))








