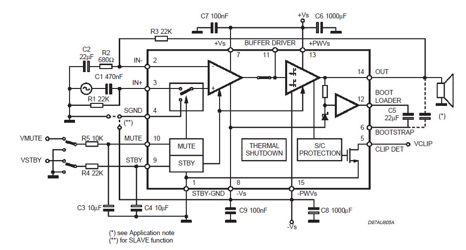
Product Summary
The TDA7293 is a DMOS audio amplifier with mute. The TDA7293 in Multiwatt15 package, is intended for use as audio class AB amplifier in Hi-Fi field applications (Home Stereo, self powered loudspeakers, Topclass TV). Thanks to the wide voltage range and to the high out current capability the TDA7293 is able to supply the highest power into both 4W and 8W loads. The built in muting function with turn on delay simplifies the remote operation avoiding switching on-off noises.
Parametrics
TDA7293 absolute maximum ratings: (1)VS Supply Voltage (No Signal): ±60 V; (2)V1 VSTAND-BY GND Voltage Referred to -VS (pin 8): 90 V; (3)V2 Input Voltage (inverting) Referred to -VS: 90 V; (4)V2 - V3 Maximum Differential Inputs: ±30 V; (5)V3 Input Voltage (non inverting) Referred to -VS: 90 V; (6)V4 Signal GND Voltage Referred to -VS: 90 V; (7)V5 Clip Detector Voltage Referred to -VS: 120 V; (8)V6 Bootstrap Voltage Referred to -VS: 120 V; (9)V9 Stand-by Voltage Referred to -VS: 120 V; (10)V10 Mute Voltage Referred to -VS: 120 V; (11)V11 Buffer Voltage Referred to -VS: 120 V; (12)V12 Bootstrap Loader Voltage Referred to -VS: 100 V; (13)IO Output Peak Current: 10 A; (14)Ptot Power Dissipation Tcase= 70℃: 50 W; (15)Top Operating Ambient Temperature Range: 0 to 70 ℃; (16)Tstg, Tj Storage and Junction Temperature: 150 ℃.
Features
TDA7293 features: (1)very high operating voltage range (±50v); (2)dmos power stage; (3)high output power (100W @ THD = 10%, RL = 8W, VS = ±40V); (4)muting/stand-by functions; (5)no switch on/off noise; (6)verylow distortion; (7)verylow noise; (8)short circuit protection; (9)thermal shutdown; (10)clip detector; (11)modularity (more devices can be easily connected in parallel to drive very low impedances).
Diagrams

| Image | Part No | Mfg | Description | ![]() |
Pricing (USD) |
Quantity | ||||||||||||
|---|---|---|---|---|---|---|---|---|---|---|---|---|---|---|---|---|---|---|
![]() |
![]() TDA7293 |
![]() Other |
![]() |
![]() Data Sheet |
![]() Negotiable |
|
||||||||||||
![]() |
![]() TDA7293- |
![]() Other |
![]() |
![]() Data Sheet |
![]() Negotiable |
|
||||||||||||
![]() |
![]() TDA7293HS |
![]() STMicroelectronics |
![]() Audio Amplifiers 100W Audio Amplifier |
![]() Data Sheet |
![]()
|
|
||||||||||||
![]() |
![]() TDA7293V |
![]() STMicroelectronics |
![]() Audio Amplifiers 100W Audio Amplifier |
![]() Data Sheet |
![]()
|
|
||||||||||||
(China (Mainland))










