Product Summary
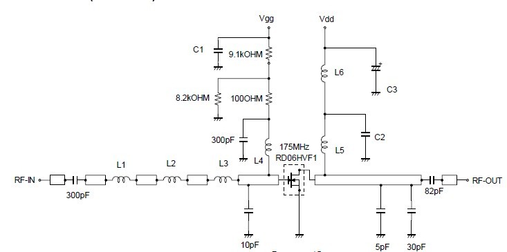
The RD06HVF1 is a MOS FET type transistor specifically designed for VHF RF power amplifiers applications.
Parametrics
RD06HVF1 absolute maximum ratings: (1)VDSS Drain to source voltage Vgs=0V: 50 V; (2)VGSS Gate to source voltage Vds=0V: +/- 20 V; (3)Pch Channel dissipation Tc=25℃: 27.8 W; (4)Pin Input power Zg=Zl=50Ω: 0.6 W; (5)ID Drain current : 3 A; (6)Tch Channel temperature: 150 ℃; (7)Tstg Storage temperature: -40 to +150 ℃; (8)Rth j-c Thermal resistance junction to case: 4.5 ℃/W.
Features
RD06HVF1 features: (1)High power gain: Pout>6W, Gp>13dB @Vdd=12.5V,f=175MHz.
Diagrams

| Image | Part No | Mfg | Description | ![]() |
Pricing (USD) |
Quantity | ||||
|---|---|---|---|---|---|---|---|---|---|---|
![]() |
![]() RD06HVF1 |
![]() Other |
![]() |
![]() Data Sheet |
![]() Negotiable |
|
||||
| Image | Part No | Mfg | Description | ![]() |
Pricing (USD) |
Quantity | ||||
![]() |
![]() RD06HHF1 |
![]() Other |
![]() |
![]() Data Sheet |
![]() Negotiable |
|
||||
![]() |
![]() RD06HVF1 |
![]() Other |
![]() |
![]() Data Sheet |
![]() Negotiable |
|
||||
(China (Mainland))









