Product Summary
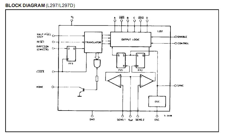
The L297D is a Stepper Motor Controller IC. It generates four phase drive signals for two phase bipolar and four phase unipolar step motors in microcomputer-controlled applications. A feature of the L297D is that it requires only clock, direction and mode input signals.Since the phase are generated internally the burden on the microprocessor,and theprogrammer, is greatlyreduced. Mounted in DIP20 and SO20 packages, the L297D can be used with monolithic bridge drives such as the L298N or L293E, or with discrete transistors and darlingtons.
Parametrics
L297D absolute maximum ratings: (1)Supply voltage:10 V; (2)Input signals:7V; (3)Total power dissipation (Tamb =70℃):1 W; (4)Storage and junction temperature:-40℃ to + 150℃.
Features
L297D features: (1)normal/wawe drive; (2)half/full stepmodes; (3)clockwise/anticlockwisedirection; (4)switchmode load current regulation; (5)programmable load current; (6)few external components; (7)reset input & home output; (8)enable input.
Diagrams

| Image | Part No | Mfg | Description | ![]() |
Pricing (USD) |
Quantity | ||||||||||||
|---|---|---|---|---|---|---|---|---|---|---|---|---|---|---|---|---|---|---|
![]() |
![]() L297D |
![]() STMicroelectronics |
![]() Motor / Motion / Ignition Controllers & Drivers Stepper Motor |
![]() Data Sheet |
![]()
|
|
||||||||||||
![]() |
![]() L297D013TR |
![]() STMicroelectronics |
![]() Motor / Motion / Ignition Controllers & Drivers Stepper Motor |
![]() Data Sheet |
![]()
|
|
||||||||||||
(China (Mainland))









