Product Summary
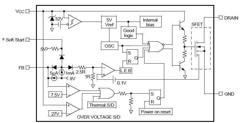
The KA5M0265RYDTU is specially designed for an off-line SMPS with minimal external components. The KA5M0265RYDTU consists of high voltage power SenseFET and current mode PWM IC. Included PWM controller features integrated fixed oscillator, under voltage lock out, leading edge blanking, optimized gate turn-on/turn-off driver, thermal shut down protection, over voltage protection, and temperature compensated precision current sources for loop compensation and fault protection circuitrycompared to discrete MOSFET and controller or RCC switching converter solution. The KA5M0265RYDTU can reduce total component count, design size, weight and at the same time increase efficiency, productivity, and system reliability. KA5M0265RYDTU has a basic platform well suited for cost-effective design in either a flyback converter or a forward converter.
Parametrics
KA5M0265RYDTU absolute maximum ratings: (1)Drain-Gate Voltage (RGS=1MΩ) VDGR: 650 V; (2)Gate-Source (GND) Voltage VGS: ±30 V; (3)Drain Current Pulsed (1) IDM: 8.0 ADC; (4)Continuous Drain Current (TC=25℃) ID: 2.0 ADC; (5)Continuous Drain Current (TC=100℃) ID: 1.3 ADC; (6)Single Pulsed Avalanche Energy (2) EAS: 68 mJ; (7)Maximum Supply Voltage VCC,MAX: 30 V; (8)Analog Input Voltage Range VFB: -0.3 to VSD V; (9)Total Power Dissipation, PD: 42 W; Darting: 0.33 W/℃; (10)Operating Junction Temperature, TJ: +160 ℃; (11)Operating Ambient Temperature. TA: -25 to +85 ℃; (12)Storage Temperature Range. TSTG: -55 to +150 ℃.
Features
KA5M0265RYDTU features: (1)Precision Fixed Operating Frequency (100/67/50kHz); (2)Low Start-up Current (Typ. 100uA); (3)Pulse by Pulse Current Limiting; (4)Over Load Protection; (5)Over Voltage Protection (Min. 25V); (6)Internal Thermal Shutdown Function; (7)Under Voltage Lockout; (8)Internal High Voltage Sense FET; (9)Auto-Restart Mode.
Diagrams

| Image | Part No | Mfg | Description | ![]() |
Pricing (USD) |
Quantity | ||||||||||
|---|---|---|---|---|---|---|---|---|---|---|---|---|---|---|---|---|
![]() |
![]() KA5M0265RYDTU |
![]() Fairchild Semiconductor |
![]() Power Switch ICs - Power Distribution TO-220F OFF LINE SW |
![]() Data Sheet |
![]() Negotiable |
|
||||||||||
| Image | Part No | Mfg | Description | ![]() |
Pricing (USD) |
Quantity | ||||||||||
![]() |
![]() KA5M0165R/RN |
![]() Other |
![]() |
![]() Data Sheet |
![]() Negotiable |
|
||||||||||
![]() |
![]() KA5M0165RTU |
![]() Fairchild Semiconductor |
![]() Switching Converters, Regulators & Controllers 100KHz POWER SWITCH |
![]() Data Sheet |
![]() Negotiable |
|
||||||||||
![]() |
![]() KA5M0165RVYDTU |
![]() Fairchild Semiconductor |
![]() Power Switch ICs - Power Distribution |
![]() Data Sheet |
![]() Negotiable |
|
||||||||||
![]() |
![]() KA5M02659RN |
![]() Fairchild Semiconductor |
![]() Switching Converters, Regulators & Controllers 2A/650V 70KHz Power Switch |
![]() Data Sheet |
![]()
|
|
||||||||||
![]() |
![]() KA5M0765RQCTU |
![]() Fairchild Semiconductor |
![]() Switching Converters, Regulators & Controllers 7A/650V 70KHz Power Switch |
![]() Data Sheet |
![]() Negotiable |
|
||||||||||
![]() |
![]() KA5M0765RQCYDTU |
![]() Fairchild Semiconductor |
![]() Switching Converters, Regulators & Controllers 7A/650V 70KHz Power Switch |
![]() Data Sheet |
![]() Negotiable |
|
||||||||||
(China (Mainland))










